Referansepris
Hva er referansepris?
1.oktober 2023 ble det innført nye bestemmelser som regulerer markedsføring av prisnedsettelse.
Forskriften sier følgende:
Der prisen på varer markedsføres som nedsatt, skal den næringsdrivende gi informasjon om varens førpris.
Førprisen er den laveste prisen som den næringsdrivende har anvendt i minimum 30 dager før markedsføringen startet. Med laveste pris menes prisen som har blitt anvendt for varen overfor allmennheten, eller andre større grupper av forbrukere som tilhører ulike lojalitetsprogrammer eller kundeklubber. Der prisnedsettelsen øker gradvis, er førprisen den laveste prisen før første prisnedsettelse
(Kilde: https://lovdata.no/dokument/LTI/forskrift/2023-06-20-979)
Dette betyr det for deg som Mystore-kunde
For deg som kunde i Mystore betyr det at du, som alle andre butikker, må vise laveste pris de siste 30 dagene på tilbudsvarene dine.
Hvordan aktivere prisvisning
Logging av prisendringer gjøres allerede, og det eneste du trenger å gjøre er å aktivere visningen av laveste pris på tilbudsvarer i nettbutikken.
Du aktiverer enkelt visningen ved å navigere til Apps > Innstillinger. Her finner du frem modulen "Referansepris".

Modulen lar deg aktivere to ulike visninger:
Separat visning (Velg “separate” i modulen for denne visningen)
Her vises laveste pris siste 30 dager som en egen linje på produktsiden.
Se eksempel:

Vis som førpris(Velg “overwrite_price” i modulen for denne visningen)
Denne visningen overskriver førprisen på produktsiden din.
Se eksempel:

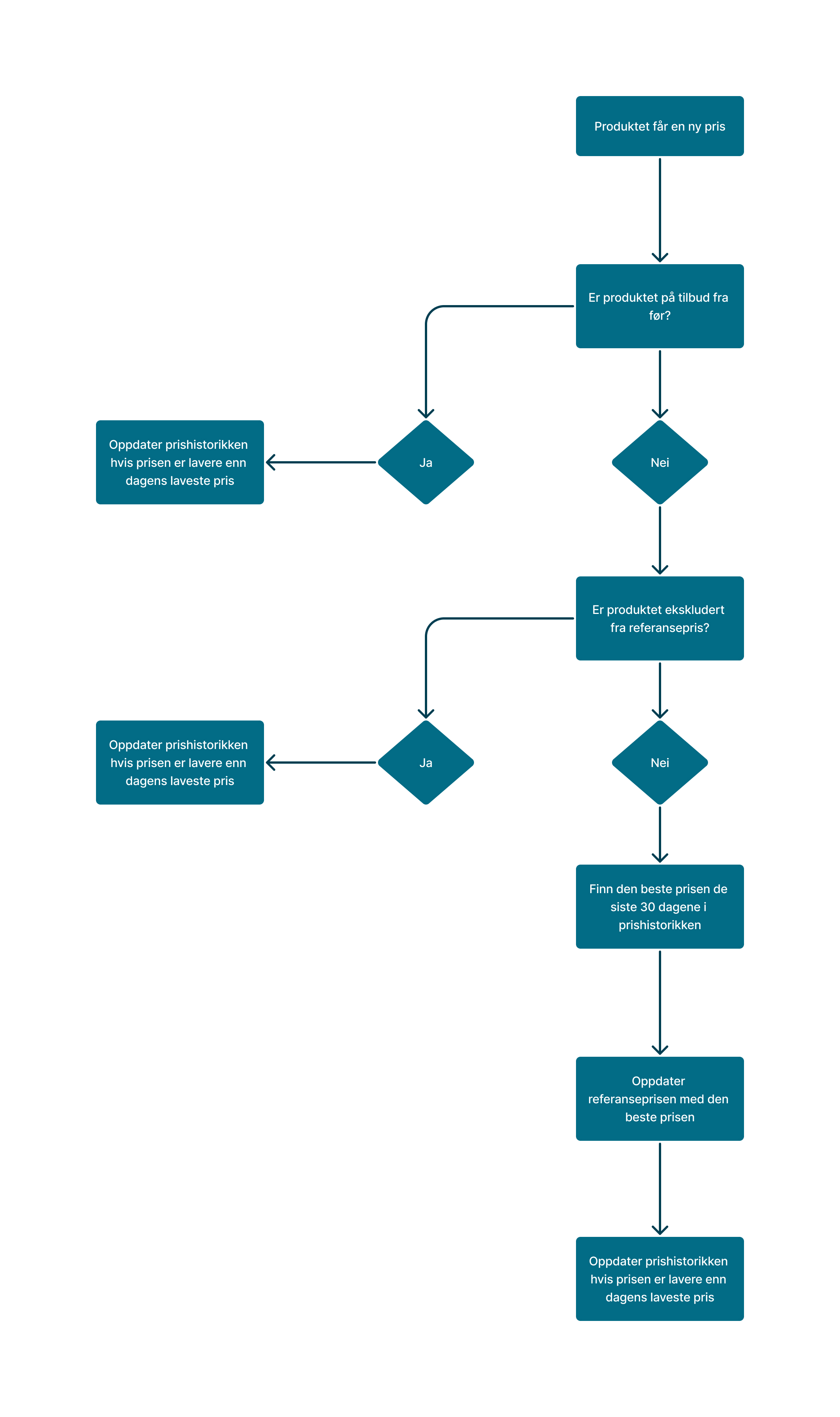
Hva regnes som førpris?
Førprisen som vises er den laveste prisen som har vært på produktet siste 30 dager, men det er noen regler som er kjekt å vite om. Se flytskjema under for en innføring i hvordan prishistorikken oppdateres i kontrollpanelet.
.jpg?sv=2022-11-02&spr=https&st=2025-06-25T08%3A19%3A21Z&se=2025-06-25T08%3A29%3A21Z&sr=c&sp=r&sig=8XWeBx5Lnb%2BO%2FsL1DqyCWetseBQMGYQzFEQYE7TX5JI%3D)
Forklaring av “Er produktet ekskludert fra referansepris”
Dette steget sjekker om et produkt er unntatt oppdatering av referansepris ved prisjustering. Er kun relevant ved spesielle tilfeller og vil ikke være relevant for de fleste. Ta kontakt med kundeservice hvis du har spesielle behov som krever ekskludering fra oppdatering av referansepris.
Hvordan vises dette i kontrollpanelet?
Hver produktside har nå fått tilgang til noen nye menypunkter og felter.
Prishistorikk
Dette er et nytt menypunkt og viser deg oversikten over alle prisendringene som er relevante for referanseprisen. Det er mulig å gjøre endringer i historikken hvis man med et uhell gjør feil ved en prisendring. Les mer lengre ned.

Referansepris
I menypunktet for rabatt har du nå tilgang til et nytt felt for “Referansepris”. Denne prisen er den laveste som er registrert på produktet de siste 30 dagene, og verdien hentes fra prishistorikken.
Det er denne prisen som vises på produktsiden i nettbutikken.

Hva om det er gjort en feil?
Feil kan skje og det er mulig å overstyre prishistorikken dersom man ved et uhell har justert prisen mye høyere eller lavere enn tiltenkt. Lær hvordan dette gjøres.
Steg for steg
Endre prisen på produktet slik at den blir riktig.

Trykk på “Prishistorikk” inne på produktet som skal endres.

Trykk på prisen som skal endres.

Les informasjonen i popupen

Korriger prisen på produktet
NB! Husk å korriger prisen på produktet før du korrigerer i historikken.
Fremgangsmåte på video 👇
